近日,中共中央印发了《全国干部教育培训规划(2023-2027年)》(以下简称《规划》),并发出通知,要求各地区各部门结合实际认真贯彻落实。
通知指出,制定实施《规划》是党中央着眼新时代新征程党的使命任务作出的重要部署。要把深入学习贯彻习近平新时代中国特色社会主义思想作为主题主线,坚持不懈用党的创新理论凝心铸魂、强基固本。要坚持把政治训练贯穿干部成长全周期,教育引导干部树立正确的权力观、政绩观、事业观,提高干部政治判断力、政治领悟力、政治执行力。要围绕贯彻落实党的二十大作出的重大战略部署,分层级分领域分专题开展履职能力培训,提高干部推动高质量发展本领、服务群众本领、防范化解风险本领。要构建完善的干部教育培训体系,发挥好党校(行政学院)干部教育培训主渠道主阵地作用,不断优化教育培训方式方法。要大力弘扬理论联系实际的马克思主义学风,力戒形式主义,勤俭规范办学,努力营造学习之风、朴素之风、清朗之风。
通知要求,各地区各部门贯彻落实《规划》中的重要情况和建议,要及时报告党中央。
《全国干部教育培训规划(2023-2027年)》全文如下。
干部教育培训是建设高素质干部队伍的先导性、基础性、战略性工程,在推进中国特色社会主义伟大事业和党的建设新的伟大工程中具有不可替代的重要地位和作用。为培养造就政治过硬、适应新时代要求、具备领导社会主义现代化建设能力的高素质干部队伍,结合干部教育培训工作实际,制定本规划。
一、总体要求
高举中国特色社会主义伟大旗帜,坚持马克思列宁主义、毛泽东思想、邓小平理论、“三个代表”重要思想、科学发展观,全面贯彻习近平新时代中国特色社会主义思想,深入贯彻习近平总书记关于党的建设的重要思想,深入贯彻党的二十大精神,认真落实新时代党的建设总要求和新时代党的组织路线,深刻领悟“两个确立”的决定性意义,增强“四个意识”、坚定“四个自信”、做到“两个维护”,把深入学习贯彻习近平新时代中国特色社会主义思想作为主题主线,以坚定理想信念宗旨为根本,以提高政治能力为关键,以增强推进中国式现代化建设本领为重点,紧紧围绕新时代新征程党的使命任务,持续深化党的创新理论武装,强化政治训练,加强履职能力培训,深入推进干部教育培训体系改革创新,增强教育培训的时代性、系统性、针对性、有效性,高质量教育培训干部,高水平服务党和国家事业发展,为以中国式现代化全面推进中华民族伟大复兴提供思想政治保证和能力支撑。
本规划的主要目标是:党的创新理论武装更加系统深入,用习近平新时代中国特色社会主义思想凝心铸魂取得显著成效,广大干部理想信念更加坚定、思想意志更加统一、行动步调更加一致,对党的创新理论更加笃信笃行,用以指导实践、推动工作更加自觉。政治训练更加扎实有效,广大干部党性更加坚强,作风更加过硬,政治判断力、政治领悟力、政治执行力不断提高,政治纪律和政治规矩意识进一步增强,自觉在政治立场、政治方向、政治原则、政治道路上同以习近平同志为核心的党中央保持高度一致。履职能力培训更加精准管用,广大干部贯彻新发展理念、构建新发展格局、推动高质量发展能力进一步提高,统筹发展和安全的能力不断提升,专业知识和人文综合素养更加完备。干部教育培训体系更加科学健全,培训内容更具时代性系统性,培训方法更具针对性有效性,培训保障更加坚实有力,培训制度更加规范完备,选育管用机制更加协同高效。

二、坚持不懈用习近平新时代中国特色社会主义思想凝心铸魂
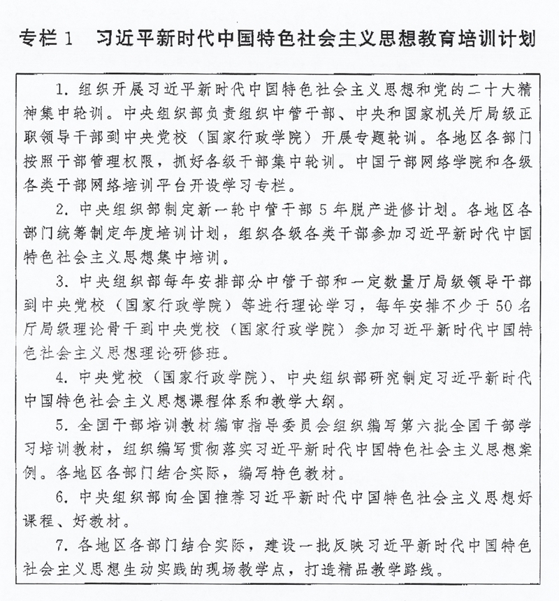
(一)聚焦聚力、久久为功。完善干部理论教育培训长效机制,落实党的创新理论学习教育计划,组织实施习近平新时代中国特色社会主义思想教育培训计划(专栏1),系统谋划、持续用力,不断把思想铸魂、理论武装工作引向深入。坚持把习近平新时代中国特色社会主义思想作为党委(党组)理论学习中心组学习首要内容,作出具体安排、精心组织实施;作为各级党校(行政学院)、干部学院、社会主义学院主课必修课,办好理论进修班、理论研修班;作为干部学习的中心内容,全面系统学、持续深入学、联系实际学。以县处级以上党员领导干部为重点,开展习近平新时代中国特色社会主义思想和党的二十大精神集中轮训;深入开展主题教育,通过专题学习、研讨交流、主题党课、调查研究、建章立制等形式,推动党的创新理论学习教育走深走实走心,使广大干部更加深刻领悟“两个确立”的决定性意义,更加自觉增强“四个意识”、坚定“四个自信”、做到“两个维护”。

(二)讲深学透、入脑入心。组织理论攻关,加强理论阐释,讲清楚习近平新时代中国特色社会主义思想的科学体系和核心要义,讲清楚“两个结合”的历史逻辑、理论逻辑、实践逻辑,讲清楚这一思想的世界观、方法论和贯穿其中的立场观点方法,讲清楚这一思想的道理学理哲理,教育引导干部正确认识把握这一思想的精神实质。改进理论教学,开展集体备课,坚持历史和现实相贯通、国际和国内相关联、理论和实际相结合,推行课堂讲授、案例解析、现场感悟相结合的教学方式,增强理论教育的吸引力感染力说服力。中央党校(国家行政学院)和中国浦东、井冈山、延安干部学院发挥示范引领作用,举办党的创新理论教学研讨会,组织开展精品课程点评观摩交流活动。组织干部读原著学原文、悟原理知原义,原原本本研读《习近平谈治国理政》、《习近平著作选读》、《习近平新时代中国特色社会主义思想专题摘编》等重要著作,跟进学习习近平总书记最新重要讲话和重要论述。完善理论学习考核评价机制,强化述学评学,把学习贯彻习近平新时代中国特色社会主义思想情况作为考核领导班子和衡量领导干部思想政治素质的重要内容。
(三)知行合一、推动工作。坚持学思用贯通、知信行统一,引导干部深刻领悟习近平新时代中国特色社会主义思想蕴含的坚定理想信念、真挚为民情怀、高度历史自信、无畏担当精神,筑牢信仰之基、补足精神之钙、把稳思想之舵,真正做习近平新时代中国特色社会主义思想的坚定信仰者和忠实实践者。坚持学用结合、学以致用,引导教师联系实际教、干部联系实际学,紧密结合实践遇到的新问题、改革发展稳定存在的深层次问题、人民群众急难愁盼问题、国际变局中的重大问题、党的建设面临的突出问题,从党的创新理论中悟规律、明方向、学方法、增智慧,在深化、内化、转化上下功夫,不断提高战略思维、历史思维、辩证思维、系统思维、创新思维、法治思维、底线思维能力,把习近平新时代中国特色社会主义思想转化为坚定理想、锤炼党性和指导实践、推动工作的强大力量。
三、围绕深刻领悟“两个确立”的决定性意义、做到“两个维护”,强化政治训练
(一)明确政治训练重点内容。加强党的理论教育,以深入学习贯彻习近平新时代中国特色社会主义思想为主题主线,组织干部深入学习党的基本理论、基本路线、基本方略,提高把握方向、把握大势、把握全局的能力。把党性教育贯穿教育培训全过程,突出党章和党规党纪学习教育,强化政治忠诚教育,加强政治纪律和政治规矩教育,强化民主集中制教育和正确权力观、政绩观、事业观教育,加强斗争精神和斗争本领养成,开展党的全面领导、党的建设等方面培训,提高干部辨别政治是非、保持政治定力、驾驭政治局面、防范政治风险的能力;强化党的宗旨、革命传统教育,开展党史、新中国史、改革开放史、社会主义发展史、中华民族发展史学习培训,坚持用以伟大建党精神为源头的中国共产党人精神谱系教育干部,加强党风廉政教育,坚决反对“四风”,永葆共产党人政治本色;加强铸牢中华民族共同体意识教育,引导干部树立正确的国家观、历史观、民族观、文化观、宗教观;加强社会主义核心价值观教育、中华优秀传统文化教育、中华民族传统美德教育,强化政德教育、警示教育,开展家庭家教家风教育。
(二)突出“关键少数”政治训练。坚持把政治训练贯穿干部成长全周期,使干部的政治素养、政治能力与担负的领导职责相匹配。强化“一把手”政治培训,有计划地选调地方、部门、国有企事业单位主要负责同志到党校(行政学院)、干部学院参加专题培训。实施“一把手”政治能力提升计划(专栏2)。省(自治区、直辖市)、市(地、州、盟)、县(市、区、旗)党政领导班子成员每2至3年到党校(行政学院)、干部学院至少接受1次系统的党的创新理论教育和党性教育,5年内累计不少于2个月。围绕提高政治能力和领导能力,加强机关司局长、处长任职培训。重视对女干部、少数民族干部、党外干部等的政治培训。加强对高层次人才的政治引领,中央组织部会同有关单位每年组织一定数量人才开展国情研修。

(三)加强年轻干部政治训练。强化习近平新时代中国特色社会主义思想学习教育,突出政治忠诚教育、理想信念教育、纪律规矩教育,加强优良传统作风和责任感使命感教育,强化斗争意识,综合运用理论讲授、政策解读、案例教学、现场体验等方式开展系统培训。党委(党组)负责同志要讲好“开班第一课”。安排思想政治素质过硬、理论水平较高、实践经验丰富的领导干部上讲台授课。探索推行“政治辅导员”、“导师帮带”制度。通过开展党性分析、实践锻炼、过“政治生日”、重温入党誓词等方式,锤炼党性修养、提高政治觉悟。实施年轻干部理想信念强化计划(专栏3)。

四、加强履职能力培训,增强推进中国式现代化建设本领
(一)聚焦“国之大者”。围绕贯彻落实党的二十大作出的重大战略部署,分层级分领域分专题开展建设现代化产业体系、全面推进乡村振兴、提升城镇化发展质量、促进区域协调发展、建设世界一流企业、办好人民满意的教育、推进科技自立自强、发展全过程人民民主、坚持全面依法治国、发展文化事业、国际传播能力建设、推进碳达峰碳中和、贯彻总体国家安全观、增强维护国家安全能力、深化公共安全治理和社会治理、防范化解金融风险、应急管理和突发事件处置、增强党组织政治功能和组织功能等专题培训,提高干部推动高质量发展本领、服务群众本领、防范化解风险本领。坚持干什么学什么、缺什么补什么,加强与岗位职责相匹配的通识教育培训,重点开展经济、政治、文化、社会、生态文明、党的建设、宪法和法律法规等知识学习培训,开展军事、国防、外交、统战、教育、科技和民族、宗教、财税、金融、统计、信访、保密、应急管理、城市建设、公共卫生、舆情应对、基层治理、反垄断、知识产权及身心健康等知识学习培训,引导干部及时填知识空白、补素质短板、强能力弱项。加强信息技术、人工智能、生物技术、新能源、新材料等新知识新技能学习培训,开阔干部视野。
(二)拓宽培训渠道。根据党政领导干部、国有企事业单位领导人员和机关公务员、年轻干部、基层干部、专业技术人员等不同对象特点,整合优质资源,多渠道多方面开展履职能力培训。发挥各级党校(行政学院)、干部学院主体作用,围绕党中央重大决策部署和国家重大战略需求、地方党委和政府中心工作开展专题培训;发挥部门行业培训机构特色优势,开展专门政策解读、重点任务落实等专题培训;发挥国有企业培训机构作用,开展国有企业领导人员治企兴企、提高企业核心竞争力、强化企业科技创新主体地位等专题培训;发挥干部教育培训高校基地学科专业优势,开展新知识新技能等培训;发挥基层干部教育培训机构特色优势,开展基层干部实务培训;发挥专业技术人员继续教育基地资源优势,开展专业技术能力提升培训;发挥职业学校(含技工院校)培养高技能人才的基础性作用,开展技术技能培训;发挥中国干部网络学院等网络学习平台广覆盖、便捷化的优势,抓好履职通识培训;发挥派出单位和接收单位协作优势,抓好援派帮扶干部人才、挂职干部等教育培训。积极创造条件,支持干部在职自学。实施干部履职能力提升计划(专栏4)。

(三)突出实战实效。强化实践导向、问题导向、效果导向,把准培训需求,加强培训设计,选优配强师资,综合运用多种方式方法开展实战化培训。坚持“干而论道”,注重邀请领导干部、专家学者、基层干部、先进典型等授课,让懂政策的人讲政策、有经验的人谈经验、会方法的人教方法。紧贴业务实操,加大案例教学比重,把实践中鲜活生动的案例及时运用到教育培训中;运用情景模拟、桌面推演、工作复盘等方法,让干部在仿真情境中学习如何处理问题、化解矛盾、防范风险。加强案例开发和实训室建设。
五、推进培训资源建设,夯实培训保障基础
(一)培训机构建设。推进各级党校(行政学院)建设,以教学督导、师资培养、质量评估为重点,强化上级党校(行政学院)对下级党校(行政学院)的业务指导,不断提高办学水平。推进县级党校(行政学校)分类建设。加强社会主义学院建设。进一步提升部门行业培训机构、国有企业培训机构办学质量。加强对干部教育培训高校基地、基层干部教育培训机构办学指导。开展党校(行政学院)、省(自治区、直辖市)党性教育干部学院、干部教育培训高校基地办学质量评估。加强各类党员干部教育培训机构规范管理,严控新设以党员干部为培训对象的培训机构。支持地方、部门联合开展培训,鼓励干部教育培训机构开展区域协作交流,推动优质培训资源共享。实施干部教育培训机构质量提升计划(专栏5)。

(二)师资队伍建设。加大名师培养引进力度,把干部教育培训师资纳入各级人才政策支持范畴,努力造就一批对党忠诚、精通党的创新理论、授课水平高、在学科领域有影响力的知名教师。完善专职教师知识更新和实践锻炼制度,加强师资队伍党性教育和业务培训,国家级干部教育培训机构每年培训2000名地方和部门行业培训机构的骨干教师,省级党校(行政学院)5年内将市、县两级党校(行政学院)教师培训一遍。鼓励国家级干部教育培训机构和省、市两级党校(行政学院)教师到基层党校(行政学校)、省(自治区、直辖市)党性教育干部学院支教。评聘干部教育名师,推广“名师带徒”等方式,利用“名师工作室”等平台,加强中青年骨干教师培养。大力推进领导干部上讲台。注重在领导干部、先进模范人物、优秀基层干部中遴选培养师资。分级建设师资库。探索建立符合干部教育培训特点的师资队伍考核评价体系和职称评审制度。
(三)课程教材建设。研究制定全国干部教育培训好课程、好教材推荐指标体系,5年内推荐300门左右好课程、50种左右好教材,其中案例课程、案例教材不少于1/3。大力推进案例课程建设,及时把工作实践中的最新成果、新鲜经验运用到教学中。各地区各部门结合实际开发通用教材、专业教材、区域教材和“乡土教材”。
(四)经费保障。各级政府要将干部教育培训经费列入年度财政预算,保证工作需要。做好基层干部教育培训经费保障,地方各级党委可以使用留存的党费组织培训基层党员干部。财政困难地方可按规定统筹使用自有财力和上级相关转移支付开展干部教育培训工作。重视对县级党校(行政学校)建设的支持。加大对革命老区、民族地区、边疆地区、乡村振兴重点帮扶地区干部教育培训支持力度。加强干部教育培训经费管理,保证专款专用,提高使用效益。
六、推动网络培训体系建设,提升干部教育培训数字化水平
(一)推进网络培训平台建设。制定干部网络培训指导意见,推行干部网络培训通用标准,健全干部网络培训国家标准体系。建设以中国干部网络学院为引领、省(自治区、直辖市)和部门行业网络培训平台为支撑、各单位网络培训平台为补充的平台体系,逐步形成互联互通、开放共享的网络培训格局。出台干部网络培训学时管理办法,探索建立平台之间学时互认机制。加强干部网络学习成效考核,规范网络学习行为。组织开展平台建设、运行情况评估。严格落实国家信息安全等级保护和数据分类分级保护等制度,按照“谁主管谁负责、谁建设谁负责”的原则,强化网络培训安全保障。
(二)加强网络培训课程建设。鼓励党校(行政学院)、干部学院和部门、企业、高校等组织开发精品网络课程。注重把握网络教学特点和规律,改进授课方式,提高制作水平,丰富呈现形式,提升课程质量。严把网络课程政治关、质量关,规范讲授、制作、审核、发布和更新、退出流程。充分发挥网络培训优势,推动优质资源下基层。用好网络直播培训形式,增强现场体验感。实施干部网络培训提质增效计划(专栏6)。

(三)加快培训管理数字化。分级建立干部教育培训信息管理系统,完善干部培训档案,实现信息精准记录、标准化管理。加强大数据技术的运用,用好培训记录、培训需求、参训表现等数据,绘制可量化、可评价的干部“学习图谱”。加快干部教育培训机构“智慧校园”、“智慧课堂”建设。
七、深化改革创新,提高干部教育培训质量和活力
(一)完善制度机制。着力构建科学规范、系统集成、协同高效、执行有力的干部教育培训制度体系,制定加强国有企业领导人员培训工作意见、省(自治区、直辖市)党性教育干部学院高质量发展指导意见等。完善需求调研、计划生成会商机制,统筹干部教育培训与公务员培训、党员教育培训,加强干部教育培训主管部门与行业主管部门、培训机构、干部所在单位沟通协商。完善组织调训机制,严格执行调训审批、报备等规定,完善点名调训和补训制度,实现科学调训、精准调训,定期通报调训情况。完善双重管理干部培训机制。完善东西部协作和定点帮扶、对口支援培训机制。
(二)改进方式方法。鼓励加强干部教育培训方式方法创新。综合运用研讨式、案例式、模拟式、体验式、访谈式等方法,推行结构化研讨、行动学习等研究式学习,探索翻转课堂等方法,开展教学方法运用示范培训。
(三)加强考核评估。创新学员考核评价方式,在中长期班次中推行学员表现全程纪实管理、考核,建立全方位评价体系,探索训后跟踪考核机制。加强对干部教育培训机构、班次、课程的质量评估,坚持定量与定性相结合,进一步完善评估指标体系,评估结果作为干部教育培训机构改进工作、提高办学质量的重要依据,以评促改、以评促建。
(四)严格培训管理。加强培训机构管理,严格落实意识形态工作责任制,落实中央八项规定及其实施细则精神,厉行勤俭节约,弘扬学习之风、朴素之风、清朗之风。加强教师管理,重视师德师风建设,严肃讲坛纪律。加强学员管理,发挥学员党支部和班委会作用,严肃培训期间党内政治生活,严格执行学员管理相关规定。建立学风督查长效机制,发现问题及时整改并按规定严肃追究相关单位和人员责任。
(五)注重理论研究。围绕干部教育培训工作的重大理论和现实问题,深入开展课题研究,举办理论研讨会。中央党校(国家行政学院)办好《干部教育研究》。
八、组织领导
各级党委(党组)要加强对干部教育培训工作的领导,把干部教育培训工作纳入党的建设整体部署,围绕本规划提出的目标和任务,结合实际制定本地区本部门贯彻落实举措;开展巡视巡察和选人用人专项检查过程中,要注意了解规划实施情况。各级党委(党组)主要负责同志要认真履行职责,及时研究解决干部教育培训工作中的困难和问题。干部教育领导小组或联席会议要完善议事协调机制,发挥协调指导作用。各级组织人事部门要在党委(党组)领导下抓好规划贯彻实施。
中央组织部对规划实施情况进行督促检查,开展中期和5年总结评估工作,并通报有关情况。
中国人民解放军和中国人民武装警察部队的干部教育培训工作,由中央军委根据本规划精神制定实施意见。