kaiyun开云官方在线入口
网站无障碍  | 关怀版  | 设为首页  |  加入收藏  |  联系我们
山特院智慧校园入口

学院要闻

当前位置: 首页 >> 学院要闻 >> 正文

学院获得10项山东省职业教育教学改革研究项目立项

发布时间:2019-07-31  点击量:

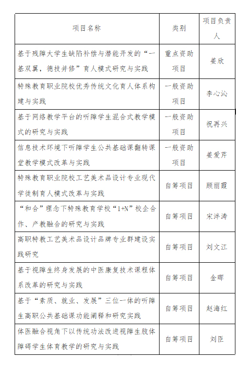
日前,山东省教育厅下发《关于公布2019年度山东省职业教育教学改革研究立项项目的通知》(鲁教职字〔2019〕3号),学院申报的10项项目获得立项,其中重点资助项目1项,一般资助项目3项,自筹项目6项。

近年来,学院聚焦新时代职业教育和特殊教育发展方向,把握以改革促发展的关键机遇期,围绕如何进一步优化人才培养质量,加强专业建设、课程建设、信息化建设等核心问题,持续深化教育教学改革,促进学院教育教学水平在“质”与“量”上的同步提升。同时,不断加大支持力度,完善各类研究项目管理及资助制度体系,保障并调动广大教师和教学管理人员投身教学研究的主动性和积极性。接下来,学院将继续加强各类项目的过程管理与成果培育,多措并举,着力提高残疾人高等职业教育的教育教学研究水平,在现有研究基础上力争产出一批质量硬、水平高、可推广和借鉴的教学成果。

上一条:学院党委理论学习中心组开展“不忘初心、牢记使命”主题教育第二次集中学习研讨
下一条:省残联张志超同志为学院全体党员上党课

kaiyun开云官方在线入口

版权所有:kaiyun开云官方在线入口-kaiyun开云(中国)  鲁ICP备10205706号-1
学校地址:山东省济南市长清区大学科技园安岱路333号   邮编:250306 
招生专用电话:0531-87198317 值班电话:0531-87198351
传真:0531-87198300

  • 官方微信

  • 官方微博

  • 官方抖音

  • 接诉即办